陶瓷百科
| 特种陶瓷:烧结技术大揭秘 |
| 来源:粉体网 发布时间:2018-07-20 10:16:24 点击:1733 |
特种陶瓷的主要制备工艺过程包括坯料制备、成型和烧结三步。在成型工艺完成后,烧结可以控制晶粒的生长,对材料的使用性能影响至关重大。到目前为止,陶瓷烧结技术一直是人们不断突破的领域。 特种陶瓷烧结原理
烧结是指成型后的坯体在高温作用下、通过坯体间颗粒相互粘结和物质传递,气孔排除,体积收缩,强度提高、逐渐变成具有一定的几何形状和坚固烧结体的致密化过程。在宏观和微观上对烧结现象进行观察,可以看到宏观上,烧结后的产物体积收缩,致密度提高,强度增加。微观上,气孔形状改变,晶体长大,成份变化(掺杂元素)。按照烧结过程中的变化,主要将烧结分为以下阶段: 1、烧结前期阶段 a.粘结剂等的脱除:如石蜡在250~400℃全部汽化挥发。 b.随着烧结温度升高。原子扩散加剧,空隙缩小,颗粒间由点接触转变为面接触,空隙缩小,连通孔隙变得封闭,并孤立分布。 c.小颗粒率先出现晶界,晶界移动,晶粒变大。 2、烧结后期阶段 a、孔隙的消除:境界上的物质不断扩散到孔隙处,使孔隙逐渐消除。 b、晶粒长大:晶界移动,晶粒长大。 陶瓷烧结主要可分为固相烧结和液相烧结,并分别对应着不同的反应机理。液相烧结的反应机理可简单归纳为熔化、重排、溶解-沉淀、气孔排除;按照烧结体的结构特征,将固相烧结机理划分为3个阶段:烧结初期、烧结中期和烧结后期。
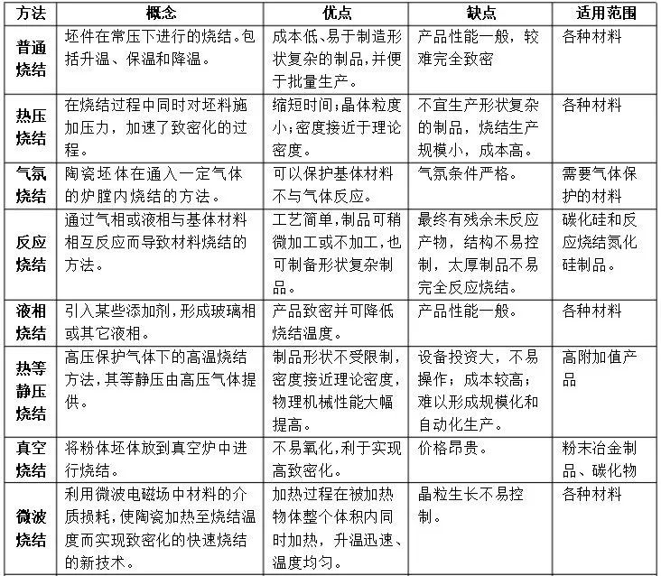
烧结前期:在烧结初期,颗粒相互靠近,不同颗粒间接触点通过物质扩散和坯体收缩形成颈部。在这个阶段,颗粒内的晶粒不发生变化,颗粒的外形基本保持不变。 烧结中期:烧结颈部开始长大,原子向颗粒结合面迁移,颗粒间距离缩小,形成连续的孔隙网络。该阶段烧结体的密度和强度都增加。 烧结后期:一般当烧结体密度达到90%,烧结就进入烧结后期。此时,大多数孔隙被分隔,晶界上的物质继续向气孔扩散、填充,随着致密化继续进行,晶粒也继续长大。这个阶段烧结体主要通过小孔隙的消失和孔隙数量的减少来实现收缩,收缩缓慢。 特种陶瓷烧结方法 人们根据不同的依据分别对陶瓷的烧结方法进行分类,其特点及适用范围如下:
影响烧结的因素 粉末颗粒度 细颗粒增加烧结推动力,缩短原子扩散距离,提高颗粒在液相中的溶解度,导致烧结过程加速,但是过细的颗粒容易吸附大量气体,妨碍颗粒间的接触,阻碍烧结,因此必须根据烧结条件合理的选择粒度。 外加剂的作用 固相烧结中,外加剂可通过增加缺陷促进烧结;液相烧结中,外加剂可通过改变液相的性质来促进烧结。 烧结温度和时间 提高烧结温度对固相扩散等传质有利,但过高的温度会促使二次结晶,使材料性能恶化。烧结的低温阶段以表面扩散为主,高温阶段以体积扩散为主,低温烧结时间过长对致密化不利,是材料的性能变坏,因此通常采用高温短时烧结提高材料的致密度。 烧结气氛 在空气中烧结,会使晶体生成空位、造成缺陷,所以烧结不同的基体材料要对气氛进行选择。而气氛对烧结的影响又十分复杂。一般材料如TiO2、BeO、Al2O3等,在还原气氛中烧结,氧可以直接从晶体表面逸出,形成缺陷结构,从而利于烧结;非氧化物陶瓷,由于在高温下易被氧化,因而在氮气及惰性气体中进行烧结;PZT陶瓷,为防止Pb的挥发,要求加气氛片或气氛粉体进行密闭烧结。 成型压力
坯体的成型压力也对材料的性能影响至关重要。成型压力越大,坯体中颗粒接触的越紧密,烧结时扩散阻力越小;过高的成型压力又会是粉料发生脆性断裂,不利于烧结。 |
| 上一页:陶瓷脆性的可改善性 下一页:陶瓷材料解析【新型陶瓷生产工艺——烧结】 |
![]() |







